


【讨论】这就是为什么要持续发声抵制带猫骑行不良网红
【讨论】收养了流浪猫更感觉“猫咪爱在外面自由”这句话很假
【讨论】悟空之死于车祸而非投毒或其他阴谋论的精彩推理过程复盘
骑行带猫指长时间骑行(如自行车、电动车等)过程中携带猫咪的行为,核心在于非必要、无妥善保护且危害猫咪健康的各种不...
刷到一张被狂夸“养得壮实可爱”的猫咪照片,仔细观察却发现,这只叫悟空的小猫,其实正处于极度紧张的应激状态…

如果不结合当时具体的场景很多人确实容易被骗,幸好组里姐妹都有截图和备注
👇👇👇👇👇👇👇👇👇👇👇👇👇👇👇👇

🥺🥺🥺🥺🥺🥺🥺🥺🥺🥺🥺🥺🥺🥺🥺
下面结合猫行为学的一些知识,结合悟空的案例,来对应激做个简单的科普吧
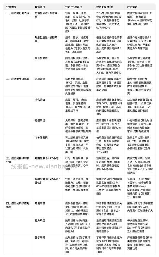
一、什么是应激和应激源
当恐惧和焦虑不再充当自我保护的适应性机制,并且恐惧或焦虑的猫发现自己处于既不可预测也不可控的环境中时,就会产生急性和慢性应激。
频繁且反复发作的恐惧和焦虑会导致自主神经系统和HPA过度刺激;肾上腺素、去甲肾上腺素和皮质醇等应激激素升高,身体稳态被破坏。随之而来的长期应激会影响猫的情绪和身体健康。
家养猫最常见的压力源包括环境改变、猫与猫之间冲突、人与动物之间的关系不佳,以及无法进行正常的物种特异性动机行为。
压力可能会导致猫间攻击、定向攻击、尿液标记和强迫症等行为障碍。与身体因素引起的压力一样,慢性情绪压力可导致身体疾病,如猫间质性膀胱炎(FIC)、免疫抑制性疾病[如猫疱疹病毒-1(feline herpes virus-1,FHV-1)],以及过度理毛引起的皮肤病。研究表明,FIC与儿茶酚胺水平升高直接相关,而儿茶酚胺水平升高是应激诱导的酪氨酸羟化酶活性增加导致的,酪氨酸羟化酶催化儿茶酚胺合成中的限速步骤⁽²¹⁾。
与偶发的恐惧和焦虑不同,猫的慢性应激可能更难识别,因为它经常表现为其他形式。解决导致疾病和行为障碍的应激对于猫的身体、情感和社会福利至关重要。


二、结合悟空案例,从肢体语言看应激状态



来看悟空的照片和网络上经典的猫恐惧应激照片
• 瞳孔:眼睛睁得极大,瞳孔几乎占满整个眼白——这是猫感知到威胁时的本能反应,通过扩大瞳孔来捕捉危险信号;
• 身体姿态:四肢紧绷、重心压低,像随时准备“弹出去逃跑”;
• 耳朵:直直地立着,还朝向某个方向——这是在“警惕性监听”周围的危险声源;
• 所处位置:被迫待在高高的石墙上——这是猫遇到威胁时的“保命策略”,利用高度观察或逃离危险。
三、科学:这不是“可爱”,是应激的表现
恐惧和焦虑是应激反应,需要补偿机制来维持体内平衡状态。虽然恐惧和焦虑都是厌恶的情绪状态,看起来很相似,但它们却非常不同。
恐惧是对易于识别的刺激/触发因素的适应性反应,促使动物从感知到的直接威胁中拯救自己。
而焦虑是对未来威胁或危险的预期,这些威胁或危险可能是实际的、想象的或未知的。有些人认为焦虑行为的发展是应对恐惧的失败。
应该指出的是,感知是恐惧和焦虑共有的一个关键概念。对于恐惧或焦虑的猫来说,它所感受到的威胁或危险就是真实存在的。这可能与压力被忽视的原因有关:宠主不明白也不觉得他们的猫为什么将“无害”的刺激视为有压力(赵朔多次拍摄悟空遇见狗炸毛害怕的照片,还有公猫不绝育出去打架瘸着腿回来也被当做笑话)
恐惧会引发自主神经兴奋的突然增加,以促进经典的“战斗或逃跑”反应,来逃避眼前的危险。焦虑往往与肌肉收缩增加、过度警觉和回避有关。
恐惧和焦虑的猫都可能会出现血压、心率和呼吸频率增加,以及瞳孔扩张、颤抖、流涎、踱步、攻击行为和回避。
😮💨😮💨😮💨😮💨😮💨😮💨😮💨😮💨😮💨😮💨😮💨😮💨😮💨😮💨😮💨
我们来网络上“被惊吓的猫”案例一对比,会发现它们的“紧张信号”完全一致:比如有张“被狗吓到的小猫”照片,猫咪也是瞳孔放大、身体紧绷——这和悟空的状态如出一辙,都是“环境里有让它害怕的东西,被迫出现的应激反应”。

从动物行为学角度说,这是猫的“战斗-逃跑-僵住”本能:要么打、要么跑、要么僵住不动,而悟空现在的姿态,就是“准备跑”的肌肉预警。

猫对恐惧的“战斗—逃跑—僵住—摆弄”反应模式,各环节特征如下:
- 逃跑:试图逃离或躲藏;肢体语言少、动作鬼祟;运动速度可能快,也可能缓慢且僵硬。
- 僵住:保持静止以避免被发现;肢体语言会让猫显得更小(如蜷缩)或更庞大(如竖毛)。
- 摆弄:表现为转移性行为,可能包括理毛、抓挠、舔嘴唇、打哈欠等。
- 战斗:发起实际攻击;发出嘶嘶声、吐痰声、咆哮声;用牙齿或爪子攻击。


身体姿势,无论是明显的还是隐晦的,通常可以从远处识别出一只害怕的猫。猫可能会僵在原地、躲起来(躲到高处)或蜷缩。它可能会逃往安全地带、打架或“摆弄”(表现出理毛等转移性行为)。
当防御时,紧张害怕的猫可能会试图通过低下头和倾斜身体来让自己看起来更小。相反,害怕的猫也可能会“虚张声势”地摆脱危险;恐惧引发的交感神经系统反应会导致不自主的竖毛,使身体显得更蓬松、更大。除了竖毛之外,猫还可以采取经典的“万圣节猫”姿势,即踮起脚尖站立,背部拱起,尾巴直上或直下。


👆这几张图更加明显看出悟空的万圣节猫姿势👆
- “万圣节猫姿势”是猫在恐惧状态下的典型防御性姿态,具体表现为踮起脚尖站立、背部明显拱起、尾巴直竖或直下,同时伴随全身竖毛(使身体视觉上更显庞大)。这种姿势是猫“虚张声势”的生存策略——通过放大自身轮廓威慑威胁,同时为逃跑或攻击做准备。
- 从行为学逻辑看,它属于猫“恐惧-防御”行为谱的一部分:当猫感知到不可逃避的威胁时,会在“逃避”与“攻击”之间切换,而该姿势是“威慑性防御”的直观体现。
- 在猫行为医学领域,该姿势是判断猫恐惧等级的重要依据。《猫行为健康和福利》一书强调:若猫持续呈现“万圣节猫姿势”超过10分钟,需介入行为矫正(如脱敏训练),否则可能发展为慢性应激,引发间质性膀胱炎等疾病。
四、应激的代价:从行为到健康的连锁伤害

这种紧张对猫的伤害,远不止“看着委屈”这么简单:
- 短期:可能食欲暴跌、乱尿乱拉,严重的会突发“猫特发性膀胱炎”(表现为频繁蹲厕所、尿血);
- 长期:持续应激会诱发传染性腹膜炎、慢性肾病等重病——这也是流浪猫平均寿命只有1到2年左右的部分原因,应激会导致猫的免疫力下降


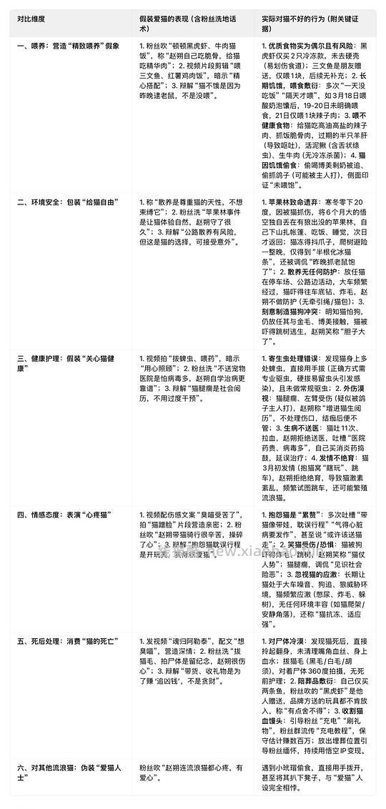
五、“岁月史书式美化”的背后:对责任的逃避
猫是领地动物+应激体质,它的“舒适区”是稳定的家,不是暴露在户外狗的威胁、车辆噪音里。
所谓“养得好”,从来不是看“照片拍得萌”,而是看猫真实表现——毕竟动物不会说谎,紧张和痛苦都写在肢体里。
家猫(Felis catus)由非洲野猫驯化而来,其领地行为是演化留存的生存策略:在野外,领地用于控制食物资源、配偶权及躲避天敌,这种行为模式被保留至家猫中。
- 研究表明,家猫的领地行为与野生猫科动物高度相似,通过巡逻、标记、防御维护领地边界,避免资源冲突(《家猫行为学:理解与训练》,2020)
- 领地大小与资源密度正相关:家猫领地约0.01-0.1平方公里,它们会通过反复巡逻(如沿固定路线行走)确认领地主权(《猫的领地行为研究综述》,2018)。
猫通过嗅觉、视觉、听觉多维度标记领地,形成“信息网”:
- 嗅觉标记:尿液、面部腺体分泌物(如脸颊蹭物体)释放信息素,传递“领地归属、个体健康、繁殖状态”等信息。猫的嗅觉受体约2亿个,是人类的14倍,能精准识别领地内的气味变化(《猫的嗅觉系统与行为调控》,2019)。
- 视觉标记:爪痕(抓挠家具、树木)留下视觉痕迹,同时爪部腺体分泌物强化嗅觉标记;扩张瞳孔、竖毛等姿态也用于威慑入侵者。
- 听觉标记:通过“嘶叫、低吼”威慑同类,声音频率在20-1000Hz之间,既能传递领地警告,又能避免过度消耗能量(《猫的听觉通讯研究》,2017)。

猫的感官特性决定了它们对“陌生环境探索”的抗拒,所谓“旅游”是人类强加的需求,而非猫的本能:
1、视觉:猫的视觉特性决定了它们没有“欣赏风景”的认知:静态视力差,超过6米的物体仅能看到模糊轮廓;

- 对陌生环境的视觉刺激(如高楼、人群)会触发应激性瞳孔扩张(肾上腺素驱动),引发恐惧而非愉悦。这种视觉机制是为“领地内捕猎与生存”演化的,而非适应“陌生环境探索”,进一步佐证猫无“旅游需求”。
- 陌生环境的视觉元素(如高楼、人群、车辆)会触发猫的应激性瞳孔扩张(肾上腺素驱动),这是“战斗或逃跑”的本能反应,而非“欣赏风景”的愉悦(《猫的视觉系统与环境适应》,2021)。
2.、听觉:超敏度易被陌生噪音过载
- 猫的听觉频率范围为20-65000Hz,远超人类(20-20000Hz),能捕捉环境中细微的声响(如汽车尾气声、人群交谈声)。这些在人类看来“无害”的噪音,会对猫的听觉系统造成过度刺激,引发焦虑(《猫的听觉应激机制》,2018)。

- 研究显示,猫在陌生环境中,听觉皮层活跃度比熟悉环境高30%,伴随心率加快、呼吸急促等应激表现(《伴侣动物行为医学》,2022)。
3、嗅觉:依赖气味标记的“安全感锚点”
- 猫的嗅觉是核心生存感官,通过气味标记领地、识别同伴、判断风险。陌生环境的大量“未知气味”(如陌生动物的信息素、消毒剂气味)会破坏其“嗅觉安全感”,导致应激性乱尿、食欲下降(《猫的嗅觉与环境应激》,2020)。
- 对比实验显示:猫在熟悉环境中(有自身气味标记)的皮质醇(应激激素)水平,比陌生环境低60%(《家猫环境丰容与应激研究》,2019)。
4.、整体生理应激:HPA轴的过度激活
陌生环境会触发猫的下丘脑-垂体-肾上腺轴(HPA轴) 过度激活,导致皮质醇、肾上腺素持续升高,引发行为异常(如躲藏、攻击)和生理疾病(如猫特发性膀胱炎、免疫抑制)。这种应激反应在“旅游式环境变化”中会长期存在,严重损害猫的健康(《猫的慢性应激与疾病关联》,2023)。
从科学角度看,猫的领地行为是演化刚需,而其感官特性(视觉、听觉、嗅觉)决定了它们对“陌生环境探索”的本能抗拒。所谓“带猫旅游”本质是人类将自身“追求新鲜”的需求强加给猫,忽视了其对“稳定领地、熟悉环境”的生理与行为依赖,最终可能导致猫长期应激、健康受损。
将猫咪应激恐惧包装成“可爱壮实”的话术,是对动物行为学、生理学常识的彻底无视。从瞳孔放大的肾上腺素分泌反应,到身体紧绷的“战斗-逃跑”肌肉预警,每处细节都是猫在发出“我很痛苦”的生物信号——这是无法篡改的科学事实。
“他们对着我害怕恐惧的样子说好乖好可爱,没人懂我每根毛都在怕,也没人问我想不想待在这,我只能被带着往前。”
每天处在应激源和应激环境中的悟空真的可怜,包括中后期肉眼可见的身心状态不好

👇👇👇👇👇👇👇👇👇👇👇👇👇👇👇👇
猫是领地动物+应激体质,核心需求是“稳定、安全的环境”,而非暴露在户外的“狗威胁、车辆噪音、陌生人群”中——所谓“带猫看世界”,本质是将人类需求强加给猫,忽视其对“稳定舒适区”的本能渴望。
悟空的真实应激(瞳孔放大、肢体紧绷、炸毛)、饥饿(一天一顿、饿猫训练法、偷食被追)、疾病(蜱虫感染、肠胃炎、拉血)被“可爱照片”“深情文案”完全掩盖,它的痛苦成了“流量素材”,自身福利从未被真正关注,这种美化会误导公众,让“散养=爱猫”“忽视健康=尊重天性”的错误认知传播,导致更多人模仿,使流浪猫或家养猫因“流量式养宠”遭遇应激、疾病甚至死亡,实质是对动物群体的间接伤害。这种美化行为的本质,是用谎言逃避责任,以流量践踏科学。





1悟空在原来生活的地方就是自由的,它的自由不是赵朔给予的
2悟空快乐不是因为到处游历才快乐,是因为它健康且年轻,这个年龄健康的小猫无论圈养放养只要没有恐惧和压力没有不活泼不快乐的
3九个月九斤属于正常体重,没有必要把这个体重作为养的好的证明,同理悟空喜欢竖着尾巴跑是因为在外面的时候真的很舒服,没有恐惧和压力的时候这么大的小猫竖着尾巴跑很正常
4在猫包里无法随时喝水,坚持几个小时,或者偶尔下来呆一会,对于猫是很不舒适的
5猫本来自由,是因为猫本来的生活空间没有人,毒药和车辆,不建议对猫散养是因为人类把猫带进了猫无法理解的人类的生活空间,猫的安全会受到威胁
6猫更喜欢温暖的固定的有充足食物水和干净便盆的领地,尤其是两岁以后
7生骨肉不是生肉切成条就行了,需要营养搭配,需要杀寄生虫
8公猫非常容易尿闭,憋尿和不能随时喝水是有很大健康威胁的
9猫的智商只有三岁,无法理解什么叫广阔壮观并发出感慨
10猫被车碾压瘫痪或者死亡时经常发生的事情,认为猫可以看车或者理解交通规则是不切实际的幻想,不要再浪漫化散养多么自由多么快乐了,在有人的地方散养不行,是无法保证安全的
11骑行是人的需求,不是猫的需求 去看风景不是猫的需求,是人的需求 跟赵朔一起骑行看风景是粉丝的需求,不是猫的需求,猫没有理由为了别人的需求忍耐猫包,不安定的环境和不够温暖的帐篷
12人替猫做“要自由就牺牲一部分安全的选择”是基于猫承担所有生命和健康的损害,这不是戏剧,是实实在在的一个动物的痛苦,猫无法理解它为了本来的自由要付出什么样的代价
猫的行为学健康学是非常健全的东西了,不要再因为浪漫化的去认为骑行时候可以保证猫的需求和健康,或者带定位器就可以散养了(尤其是有人类的区域),做流浪救助的不想遇到不绝育的猫到处跑到处生,遇到车祸瘫痪或者一身病了」

所以赵莲花的视频经过了很多的剪辑,还是掩饰不住他把小猫养的很差的事实,天天都在应激应激,自己出去找食物填饱肚子,自由是没有的,想当个普通的流浪猫都做不到
写的真好,想问下里面引用到的是哪本书?
写的真好,想问下里面引用到的是哪本书?
猫行为医学临床手册,猫行为健康和福利,猫应用行为学
所以赵莲花的视频经过了很多的剪辑,还是掩饰不住他把小猫养的很差的事实,天天都在应激应激,自己出去找食物填饱肚子,自由是没有的,想当个普通的流浪猫都做不到
中后期状态明显很差了
散养猫死于意外特别车祸的太多太多了,只不过因为幸存者偏差很多人看不到就觉得不存在,然后用美化的语言去“欺骗”自己和他人散养很“自由”,更别提居无定所大部分时间在路上在车筐在各种陌生环境的骑行带猫,对于领地型、听觉嗅觉敏锐、环境敏感的猫来说,几乎大部分时间都是隐性或者显性的应激和压力,这种“自由”“浪漫”是“活”在镜头和剪辑里的“虚伪”“虚假”“自以为是”的“自由”
怪不得白天瞳孔很大😱
真的好恨
dd
刷到这个两眼一黑我也养猫这个句式
这个很明显就是水粉句式,特别那句我支持你反对一切,就是故意把人打上标签“你们就是为了反对赵朔而已”,哈哈哈哈哈,那能不能说“你们就是为了爱赵朔而已”,不过又想到很好笑的,就是他粉丝哪来的自信说别人质疑赵朔是因为爱而不得🤣
dd!
dd
这人怎么还没遭报应 老天爷求发力
dd
这人怎么还没遭报应 老天爷求发力
🤣
一个养宠博主咯噔风要是太重,十有八九是雷。
悟空的真实应激(瞳孔放大、肢体紧绷、炸毛)、饥饿(一天一顿、饿猫训练法、偷食被追)、疾病(蜱虫感染、肠胃炎、拉血)被“可爱照片”“深情文案”完全掩盖,它的痛苦成了“流量素材”,自身福利从未被真正关注,这种美化会误导公众,让“散养=爱猫”“忽视健康=尊重天性”的错误认知传播,导致更多人模仿,使流浪猫或家养猫因“流量式养宠”遭遇应激、疾病甚至死亡,实质是对动物群体的间接伤害。这种美化行为的本质,是用谎言逃避责任,以流量践踏科学
夸的都是没养过猫的,养过猫的一看就知道状态不对劲。主要还是简州猫这个体格子好,很容易胖乎乎导致新手一看就觉得养的很好。粉丝是爱楠又小白➕二极管,给她们科普相当于非洲支教
夸的都是没养过猫的,养过猫的一看就知道状态不对劲。主要还是简州猫这个体格子好,很容易胖乎乎导致新手一看就觉得养的很好。粉丝是爱楠又小白➕二极管,给她们科普相当于非洲支教
一看窥屏的就知道了,粉随其主
dd
也是给自己找到不绝育的组织了,零秒猜性别。哎呦他百万级别的大网红,我们这些平头小老百姓还能强迫他?不被他开盒就不错了,还要被粉丝追着杀窥屏
怎么说呢……偶尔刷到过关于悟空的帖子,总有种这些人各种赛博哭丧还哭错坟的荒谬感
一个养宠博主咯噔风要是太重,十有八九是雷。
咯噔风是啥意思,但确实之前刷到他,我就觉得小猫跟着他过得很不好
咯噔风是啥意思,但确实之前刷到他,我就觉得小猫跟着他过得很不好
就是自我感动啊 其实这只小猫过得一点都不好
怎么说呢……偶尔刷到过关于悟空的帖子,总有种这些人各种赛博哭丧还哭错坟的荒谬感
故意模糊悟空被他散养惨死的事实偷换成悟空在睡觉,也是真的一群人哭丧哭坟每天招魂,不这样怎么虐粉怎么有流量怎么卖橱窗刷礼物
就是自我感动啊 其实这只小猫过得一点都不好
最恐萌萌人😓
最恐萌萌人😓
大半夜更新,果然千方百计蹭西野,蹭了两个礼拜了,半夜买热搜也便宜,他是想以后别人看到雪豹看到荒漠猫都跟他绑定吧🤢
所以赵莲花的视频经过了很多的剪辑,还是掩饰不住他把小猫养的很差的事实,天天都在应激应激,自己出去找食物填饱肚子,自由是没有的,想当个普通的流浪猫都做不到
他还好意思说别的动物园虐待动物,还说西野的河马可怜,说生活空间小,河马得要十几亩地给他撒欢奔跑,请问呢再小有猫包小吗?
成白月光了…我都点了不感兴趣的原因了现在粉丝还在发,还让我刷到
成白月光了…我都点了不感兴趣的原因了现在粉丝还在发,还让我刷到
最近公司开始营销他帅,偶遇文案都是什么本人比视频帅十倍,已经看到无数类似文案了,哈哈哈哈,还有什么没有悟空他更加真,太假了,越是缺啥越是吹啥
吃点好的吧,没优点可以拿出来说的了吧。真是,太强行了
吃点好的吧,没优点可以拿出来说的了吧。真是,太强行了
水军又开始蹭荒漠猫了🤮
好无聊的蹭热度方式,感觉他的粉丝真是一群小白不能再小白的群体了
不赚钱为什么不关闭打赏功能?这么多粉丝充电哪来的,笑死个人
不赚钱为什么不关闭打赏功能?这么多粉丝充电哪来的,笑死个人
最近是迫不及待加速铺垫接新猫还有夸他帅有个人魅力了
有一天像爱楠一样爱女孩子就好了,真宽容啊
有一天像爱楠一样爱女孩子就好了,真宽容啊
一天到晚全世界要害他,他不去害人害猫都算万幸了
被害妄想症,他粉丝能不能看看🧠。两袖清风,人又特别好,害他干嘛呢?好难猜
不营造这种人设,怎么获得粉丝的怜爱呢。真会营销
不营造这种人设,怎么获得粉丝的怜爱呢。真会营销
从五月开始喊人充电一直到现在还在喊人充电,话术都没变过
粉丝爱惨了🌝
[该条回复已被删除]
薛?薛之谦?到底是怎么推测出来的😂,请薛老板把水军钱给我们结一下呢
这个是什么书本呀想买一本来看
赵生斌今天开始蹭反虐法了,真是毫无下限
夸的都是没养过猫的,养过猫的一看就知道状态不对劲。主要还是简州猫这个体格子好,很容易胖乎乎导致新手一看就觉得养的很好。粉丝是爱楠又小白➕二极管,给她们科普相当于非洲支教
养猫的不可能这么虐待猫 心疼都心疼死了
养猫的不可能这么虐待猫 心疼都心疼死了
粉丝不认为是虐待,是养的好呢。叫不醒装睡的人
养猫的不可能这么虐待猫 心疼都心疼死了
我的天哪 从未关注过,我是新手养猫,小猫在自行车上还要跟着风吹日晒太受罪了。我感觉自己开车带小猫让他们住酒店我都觉得小猫受罪。真是开眼了